试题详情
首页
考试分类
首页
二级建造师
二建市政工程实务
单选题
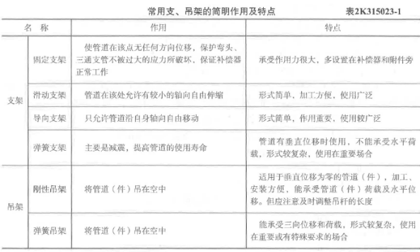
(2020年真题)在供热管网附件中,能承受三向位移和荷载的是()。
A
弹簧吊架
B
弹簧支架
C
球形补偿器
D
刚性吊架
查看答案
正确答案
答案解析
P151-159
相关试题
首页
每日一练
打赏一下
浏览记录