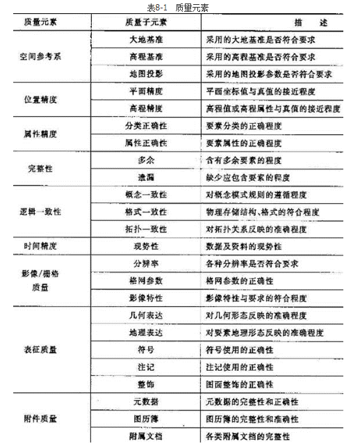
1.根据《1︰500 1︰1000 1︰2000 地形图航空摄影规范》(GB/T 6962—2005)第6.2.2条规定,航摄公司应补交的资料主要有: (1)摄区范围图(摄区略图); (2)相片索引图底片和相片(份数按合同规定提供); (3)航摄仪技术参数(航摄仪检查表); (4)航摄底片压平质量检测数据表; (5)航摄底片密度抽样测定数据表; (6)航摄飞行记录(或航摄飞行报告); (7)附属仪器记录数据和相关资料; (8)合同规定的其他资料。 2.本项目是在野外调绘工作完成后,进行内业立体测图的,该项目立体测图的工作流程如图8-2所示。3.解析空中三角测量内业加密的主要工作流程包括:资料准备;野外像控制点的转刺;内业加密点的选点观测;相对定向;平差计算;区域网接边;质量检查;成果整理与提交。其工作流程图如图8-2中b)所示。 4.(1)该项目立体测图数据成果检查内容不全。 (2)根据《数字测绘成果质量检查与验收》(GB/T 18316—2008)第4.1条规定,应增加空间参考系、完整性、时间精度、影像/栅格质量、表征质量5个方面的内容。质量评价体系的具体内容如表8-1所示。
问答题
某测绘项目采用航空摄影测量方法生产某测区1︰2000比例尺的数字地形图。
测区面积约5000km2,东西长约100km,南北长约60km。测区内陆地最低点高程为20m,最高点高程为200m。
原始影像采用真彩色胶片航空摄影参数,摄影相机型号为RC-30,像幅为230mm×230mm,焦距为152mm,摄影比例尺为1︰8000,胶片的航向重叠度为65%,旁向重叠度为35%,影像扫描分辨率为20μm。
航摄公司完成测区摄影后,向项目承担单位提交了下列资料:
(1)测区航摄底片、晒印的像片;
(2)成果质量检查记录;
(3)各种登记表和提交资料清单。
项目承担单位认为航摄公司提交的资料不全,要求航摄公司补齐有关资料。
项目承担单位在完成整个测区外业控制点布设、测量及验收工作后,进行解析空中三角测量内业加密,平面坐标采用2000年国家大地坐标系,高程采用1985年国家高程基准。
在野外调绘工作完成后,进行内业立体测图,然后对立体测图数据成果进行点位精度、属性精度、逻辑一致性和附件质量等方面的质量检查。[2011年真题]
问题:
1.航摄公司应补交哪些资料?
2.以框图形式表示本项目立体测图的工作流程。
3.简述解析空中三角测量内业加密的主要工作流程。
4.该项目立体测图数据成果检查内容是否全面?若不全面,予以补全。
正确答案
答案解析
略
3.解析空中三角测量内业加密的主要工作流程包括:资料准备;野外像控制点的转刺;内业加密点的选点观测;相对定向;平差计算;区域网接边;质量检查;成果整理与提交。其工作流程图如图8-2中b)所示。
4.(1)该项目立体测图数据成果检查内容不全。
(2)根据《数字测绘成果质量检查与验收》(GB/T 18316—2008)第4.1条规定,应增加空间参考系、完整性、时间精度、影像/栅格质量、表征质量5个方面的内容。质量评价体系的具体内容如表8-1所示。
