试题详情
首页
考试分类
首页
证券投资顾问
证券投资顾问业务
单选题
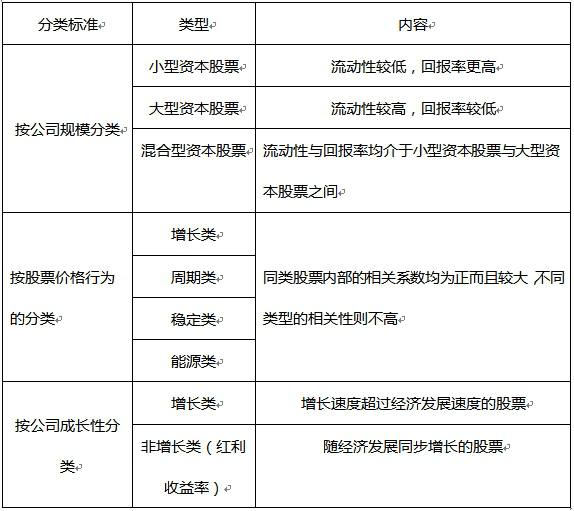
流动性较高,回报率较低的股票是( )。
A
稳定类股票
B
周期类股票
C
小型资本股票
D
大型资本股票
查看答案
正确答案
答案解析
该题考查股票投资风格分类体系。
相关试题
首页
每日一练
打赏一下
浏览记录